锟涵律所·办案手记丨职场报复·名誉权纠纷胜诉丨何文律师


图片
图片

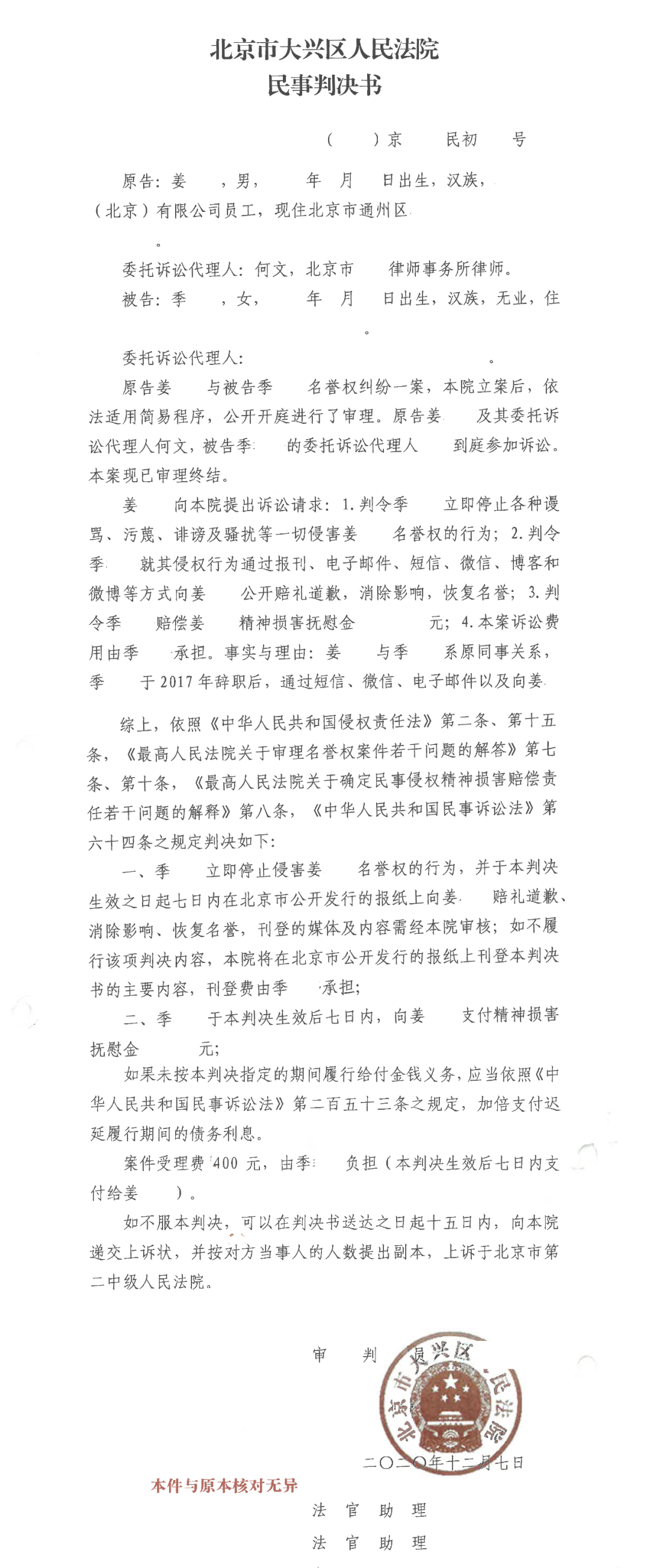
案件名称姜某某与季某某名誉权纠纷案

案由名誉权纠纷
案件类型民事
图片
案件情况概述
当事人姜某某与季某某原系同事关系。季某某于2017年辞职后,通过短信、微信、电子邮件以及向姜某某工作单位邮寄含有辱骂语言文字的锦旗等形式不断辱骂姜某某,污蔑姜某某骗取公司财产、与其他女性有暧昧关系,用侮辱性语言对姜某某及其父母进行谩骂,并捏造事实公然丑化姜某某人格,对姜某某前女友进行恶意辱骂,当时正好赶上姜某某升职加薪的关键时期,由于该事件影响也迟迟没有落实下来,并且领导还单独找他谈了话,让他处理好该事件。
一时间,该事件对姜某某的工作和生活都受到了影响,当事人非常痛苦,先是好言好语跟对方解释、沟通,希望能私下和平解决,结果换来的却是进一步的辱骂和污蔑。不得已,当事人又多次报警处理,警官还给对方当事人通了话,让对方不要继续这样做,要通过合法途径解决问题。对方当面答应的好好地,可是过不了几天,又变本加厉的辱骂当事人。当事人束手无策,精神压力很大,随时都处于崩溃的边缘。
小玩意、技术、笔记本电脑免费图片
▌律师办案思路
历经曲折,当事人来到我当时所在的律所咨询。我听了当事人的遭遇并仔细看了当事人带来的证据材料后,建议当事人向法院提起诉讼。此时,只有一纸公正的法院判决才能解决当事人的所有苦恼,还当事人的清白。当事人当时就接受了我的建议并且办理了委托手续。接受委托后,我带领助理整理了证据材料并书写了诉状,然后向北京市大兴区人民法院提起了民事诉讼。一审庭审中,根据办案需要,我们又分别向法院申请了调查取证和调查令,对本案的证据进一步收集。
图片
案件结果
最终,一审法院判决我当事人胜诉;对方不服一审判决,又上诉到北京市第二中级人民法院。二审维持原判。本案至此全部结束。
当事人姜某某特别高兴,打来了致谢电话并告诉我有了这份来之不易的生效判决,他生活和工作中的苦恼都全部解决了。我也很为当事人感到高兴,如今这个局面,不就是我们法律人当初所追求的吗?成就虽小,知足常乐!

附:法院判决书

图片

      二审判决书

图片


图片
图片

图片本文旨在法规之一般性分析研究或信息分享,不构成对具体法律的分析研究和判断的任何成果,亦不作为对读者提供的任何建议或提供建议的任何基础。作者在此明确声明不对任何依据本文采取的任何作为或不作为承担责任。

图片
图片
欢迎拨打全国服务热线:400-027-8878 邮箱:beijingkunhan@163.com 微信公众号:BeijingKunhan01 来访接待时间:10:00~18:00 来访预约电话:4000278878


联系我们
北京办公室
北京市朝阳区道家园18号罗麦大厦12层1206-1210