锟涵律所·办案手记丨涉嫌帮助信息网络犯罪活动罪案:犯罪情节轻微以不起诉结案丨何文律师


图片
图片

案件名称谢某某帮助信息网络犯罪活动罪案

(经辩护人和办案机关沟通协调努力争取后,最终以不起诉结案)

案由涉嫌诈骗罪、帮助信息网络犯罪活动罪
案件类型:刑事
图片
案件情况概述
2020年10月至2020年12月期间,大学生谢某某由于家庭困难,为减轻家庭负担,勤工俭学时为犯罪团伙邮寄“两卡”U盾作为网络犯罪使用。谢某某非法获利4400元。2020年12月18日,谢某某被天津市公安局北辰分局抓获归案并刑事拘留。当时谢某某家属特别着急,既担心谢某某的案子,又接到谢某某学校的通知,学校正在开会研究,打算对谢某某做开除处理。
图片
▌接受委托
2021年1月5日,谢某某家属几经周折联系上了我,通过电话咨询后就决定委托我去看守所会见。 记不清是2021年1月9日 、还是1月10日我去北辰看守所会见了谢某某。谢某某稚气未脱,案发时还是广东某大学大三的在校大学生。
当问到学校情况和家人的关心后,谢某某当场就泪流满面。我告诉他家人非常关心他,打算委托律师为他辩护时。他却对自己的案件非常悲观,就让我转告他家人不要为他再花钱了,感觉是出不去了。但是我还是告诉他要配合公安机关的侦查,争取从轻。另外,要照顾好自己,家人们都很关心他。
会见结束后,我把会见的情况尤其是谢某某怕花钱不想请律师的情况如实告诉了谢某某家属。谢某某家属却说谢某某是小孩子,这件事不能按谢某某的要求办。反而是坚决要委托我继续办理并办理了委托手续。
图片
律师办案思路
接受委托后,结合谢某某的实际情况,我起草了取保候审申请书,主要从三个方面为当事人谢某某申请取保:
1、谢某某犯罪情节轻微,本次犯案系初犯、偶犯。当事人欠缺法律知识,主要是家境贫困,目的是赚取外快补贴家用,主观恶性较小;
2、谢某某系在校大学生,涉世不深,平时表现良好,律师会见时他也认识到自己的错误,悔恨不已。希望给他一次改过自新的机会;
3、从谢某某家属处获悉,谢某某患有严重疾病,取保候审更有利于谢某某疾病的治疗和身体的恢复。
图片
第二天,我就带着取保候审申请书去北辰某派出所孙警官。递交了办案手续和取保候审申请书后,就谢某某的案件和孙警官做了非常好的沟通,我又把谢某某的家庭情况和身体情况以及谢某某在学校获奖的情况给孙警官详细做了介绍。并乐意配合公安机关做谢某某家属的工作,将涉案赃款全额退回。从派出所离开后,我又跟谢某某家属做了沟通,配合公安机关把涉案赃款退回以弥补被害人的损失。同时,通知谢某某家属把谢某某的住院病历全部邮寄给办案警官。
过了几天,孙警官打电话通知我谢某某案件已向检察院报捕,批捕检察官看了报捕材料后打算见辩护人,并告诉我批捕检察官办公电话用以预约见面时间。我当天就联系上了批捕检察官,并约好第二天上午去他办公室见面。我当晚就起草了《不予批捕申请书》《不起诉申请书》。第二天上午,我如约到了北辰检察院王检察官的办公室,我把《不予批捕申请书》《不起诉申请书》、和委托手续交给了王检,并简单介绍了一下谢某某的家庭情况和身体情况以及谢某某在学校获奖的情况,然后就告别了王检。
图片
过了两天,孙警官告诉我检察院没有批捕,我又配合公安机关给谢某某办理了取保候审手续。取保候审手续办理完毕后不久,孙警官通知我去派出所等着接谢某某。当天晚上,谢某某被释放回家。终于在2020年春节前夕,谢某某得以回家过年并和家人团聚。
案件结果
2020年春节过后不久,王检打电话告诉我,检察院基本上同意我的意见,对谢某某做不起诉决定。但是要开个听证会,只要代表们没有意见,本案就以不起诉结案。
2021年6月10日上午,在天津市北辰区检察院举行了听证会,人大代表、政协委员、公安、检察院、律师和被告人及被告人单位代表都要应邀出席并发表意见。我作为辩护人也首先发表了辩护意见,建议对谢某某做不起诉。
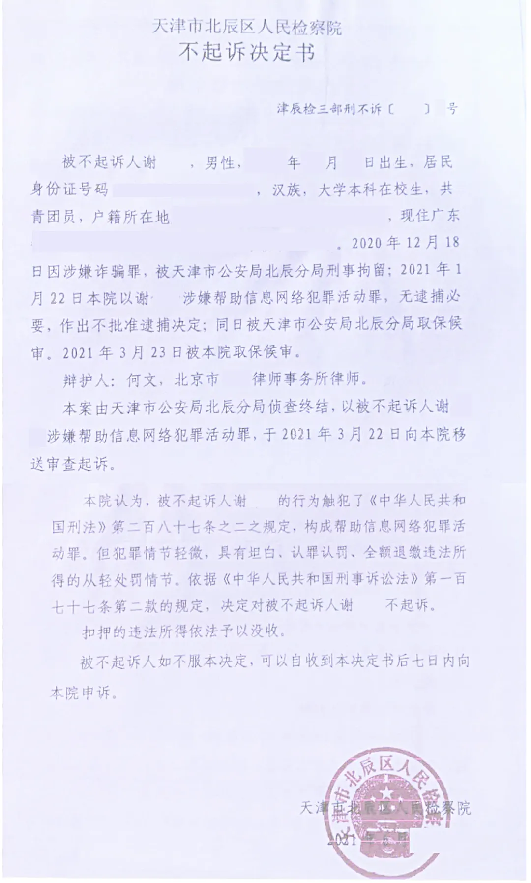
代表们也踊跃发言,分别发表了意见和建议。最后一致通过,同意检察院对谢某某做不起诉。听证会后,在代表们离席后,又协助检察院给谢某某做了认罪认罚,并领取了不起诉决定书
图片
▌办案心得
本案结束后,当事人及其家属十分感激我。谢某某不仅不用再坐牢了,而且还可以继续上大学,不至于因为此案毁了前途。谢某某家属打来感谢电话,表示让我发个邮寄地址,给我寄两筐他家乡产的蜜桔以表达谢意,还邀请我一定要到他家乡做客。我都一一婉言谢绝。说心里话,案件取得如此结果我也很高兴,再因为此事给当事人家属添麻烦,那就太不应该了。

附:不起诉决定书

图片

图片
图片

图片本文旨在法规之一般性分析研究或信息分享,不构成对具体法律的分析研究和判断的任何成果,亦不作为对读者提供的任何建议或提供建议的任何基础。作者在此明确声明不对任何依据本文采取的任何作为或不作为承担责任。

图片
图片


欢迎拨打全国服务热线:400-027-8878 邮箱:beijingkunhan@163.com 微信公众号:BeijingKunhan01 来访接待时间:10:00~18:00 来访预约电话:4000278878


联系我们
北京办公室
北京市朝阳区道家园18号罗麦大厦12层1206-1210